- 03.11.2021 06:15
- Математика
- remove_red_eye 593
- thumb_up 1
Ответы и объяснения 3
Ответ:
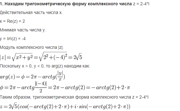
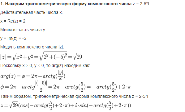
задание 3
1)
Найдем дискриминант квадратного уравнения:
D = b2 - 4ac = 02 - 4·1·9 = 0 - 36 = -36
Так как дискриминант меньше нуля, то уравнение не имеет действительных решений.
2)
Найдем дискриминант квадратного уравнения:
D = b2 - 4ac = (-3)2 - 4·1·10 = 9 - 40 = -31
Так как дискриминант меньше нуля, то уравнение не имеет действительных решений.
4)
Найдем дискриминант квадратного уравнения:
D = b2 - 4ac = (-2)2 - 4·1·10 = 4 - 40 = -36
Так как дискриминант меньше нуля, то уравнение не имеет действительных решений.
5)
Найдем дискриминант квадратного уравнения:
D = b2 - 4ac = 22 - 4·1·10 = 4 - 40 = -36
Так как дискриминант меньше нуля, то уравнение не имеет действительных решений.
7)
Найдем дискриминант квадратного уравнения:
D = b2 - 4ac = 02 - 4·1·100 = 0 - 400 = -400
Так как дискриминант меньше нуля, то уравнение не имеет действительных решений.
- 03.11.2021 12:34
- thumb_up 0
Знаете ответ? Поделитесь им!
Есть сомнения?
Не нашли подходящего ответа на вопрос или ответ отсутствует? Воспользуйтесь поиском по сайту, чтобы найти все ответы на похожие вопросы в разделе Математика.
Трудности с домашними заданиями? Не стесняйтесь попросить о помощи - смело задавайте вопросы!
Математика — наука о структурах, порядке и отношениях, исторически сложившаяся на основе операций подсчёта, измерения и описания формы объектов.







