Вопрос по математике:
Действия над комплексными числами в тригонометрической и показательной форме. Помогите пожалуйста решить!
1. Изобразить комплексные числа на комплексной плоскости.
2. Определить длину и аргумент каждого комплексного числа.
3. Представить данные комплексные числа в тригонометрической и показательной форме.
4. Вычислить в тригонометрической и показательной форме:
- z1*z2
- z1/z2
- z2^3
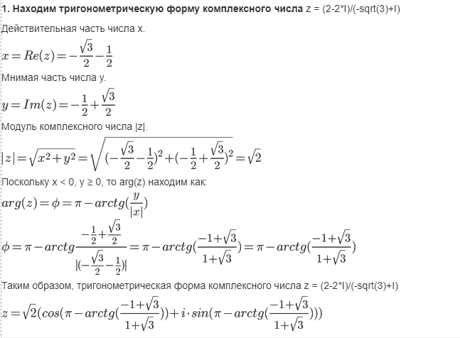
- sqrt(z1), где z1=2-2i z2=-sqrt3+i
- 02.11.2021 06:55
- Математика
- remove_red_eye 328
- thumb_up 1
Ответы и объяснения 2
Знаете ответ? Поделитесь им!
Есть сомнения?
Не нашли подходящего ответа на вопрос или ответ отсутствует? Воспользуйтесь поиском по сайту, чтобы найти все ответы на похожие вопросы в разделе Математика.
Трудности с домашними заданиями? Не стесняйтесь попросить о помощи - смело задавайте вопросы!
Математика — наука о структурах, порядке и отношениях, исторически сложившаяся на основе операций подсчёта, измерения и описания формы объектов.








