Вопрос по геометрии:
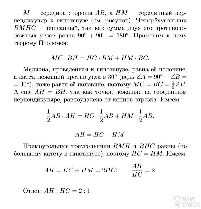
В прямоугольном треугольнике ABC с прямым углом C угол B равен 60 градусом. Найдите отношение AH : HC, где H - точка пересечения серединного перпендикуляра к гипотенузе с катетом AC
- 13.03.2018 20:52
- Геометрия
- remove_red_eye 9785
- thumb_up 6
Ответы и объяснения 1
Знаете ответ? Поделитесь им!
Есть сомнения?
Не нашли подходящего ответа на вопрос или ответ отсутствует? Воспользуйтесь поиском по сайту, чтобы найти все ответы на похожие вопросы в разделе Геометрия.
Трудности с домашними заданиями? Не стесняйтесь попросить о помощи - смело задавайте вопросы!
Геометрия — раздел математики, изучающий пространственные структуры и отношения, а также их обобщения.