Вопрос по геометрии:
В прямоугольном треугольнике ABC катет ВС=16, гипотенуза
АС=20. Найти расстояние от вершины В до биссектрисы угла А.
- 03.02.2017 12:31
- Геометрия
- remove_red_eye 13522
- thumb_up 36
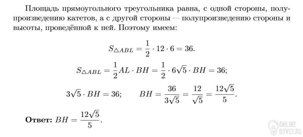
Ответы и объяснения 1
Знаете ответ? Поделитесь им!
Есть сомнения?
Не нашли подходящего ответа на вопрос или ответ отсутствует? Воспользуйтесь поиском по сайту, чтобы найти все ответы на похожие вопросы в разделе Геометрия.
Трудности с домашними заданиями? Не стесняйтесь попросить о помощи - смело задавайте вопросы!
Геометрия — раздел математики, изучающий пространственные структуры и отношения, а также их обобщения.