Вопрос по геометрии:
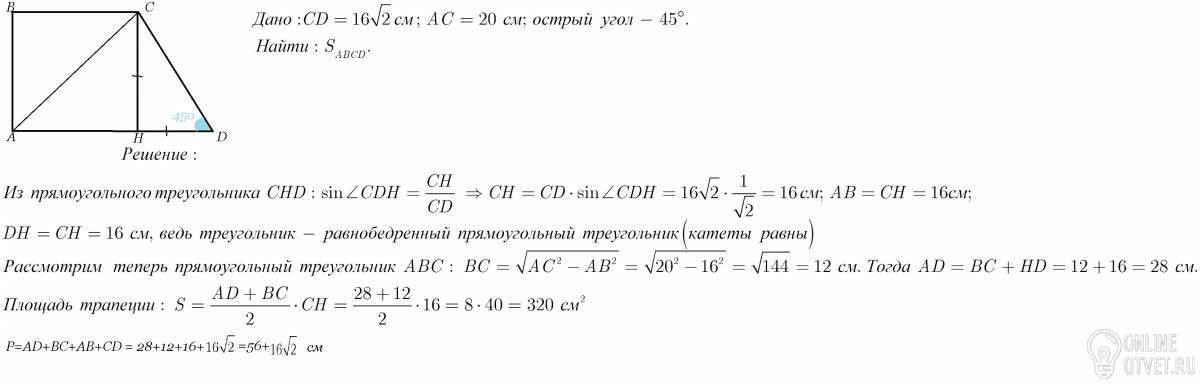
2) В прямоугольной трапеции с острым углом 45 градусов большая боковая сторона равна 16 корень из 2, меньшая диагональ 20 см. Найдите периметр и площадь трапеции.
- 20.12.2017 06:27
- Геометрия
- remove_red_eye 19625
- thumb_up 29
Ответы и объяснения 1
Знаете ответ? Поделитесь им!
Есть сомнения?
Не нашли подходящего ответа на вопрос или ответ отсутствует? Воспользуйтесь поиском по сайту, чтобы найти все ответы на похожие вопросы в разделе Геометрия.
Трудности с домашними заданиями? Не стесняйтесь попросить о помощи - смело задавайте вопросы!
Геометрия — раздел математики, изучающий пространственные структуры и отношения, а также их обобщения.