Вопрос по математике:
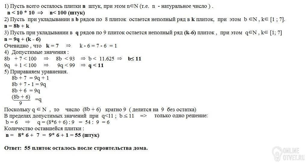
После строительства дома осталось некоторое количество плиток. Их можно
использовать для выкладывания прямоугольной площадки на участке рядом с
домом. Если укладывать в ряд по 10 плиток, то для квадратной площадки
плиток не хватает. При укладывании по 8 плиток в ряд остается один неполный
ряд, а при укладывании по 9 – тоже остается неполный ряд, в котором на
6 плиток меньше, чем в неполном ряду при укладывании по 8. Сколько всего
плиток осталось после строительства дома?
- 01.08.2018 15:44
- Математика
- remove_red_eye 4172
- thumb_up 19
Ответы и объяснения 1
Знаете ответ? Поделитесь им!
Есть сомнения?
Не нашли подходящего ответа на вопрос или ответ отсутствует? Воспользуйтесь поиском по сайту, чтобы найти все ответы на похожие вопросы в разделе Математика.
Трудности с домашними заданиями? Не стесняйтесь попросить о помощи - смело задавайте вопросы!
Математика — наука о структурах, порядке и отношениях, исторически сложившаяся на основе операций подсчёта, измерения и описания формы объектов.