Вопрос по геометрии:
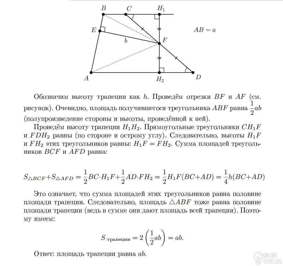
Длина боковой стороны трапеции равняеться a, а расстояние от неё до середины противоположной стороны равняеться b. Найти площадь трапеции.
- 07.02.2018 01:02
- Геометрия
- remove_red_eye 16555
- thumb_up 7
Ответы и объяснения 1
Знаете ответ? Поделитесь им!
Есть сомнения?
Не нашли подходящего ответа на вопрос или ответ отсутствует? Воспользуйтесь поиском по сайту, чтобы найти все ответы на похожие вопросы в разделе Геометрия.
Трудности с домашними заданиями? Не стесняйтесь попросить о помощи - смело задавайте вопросы!
Геометрия — раздел математики, изучающий пространственные структуры и отношения, а также их обобщения.