Вопрос по геометрии:
Помогите пожалуйста, срочно!
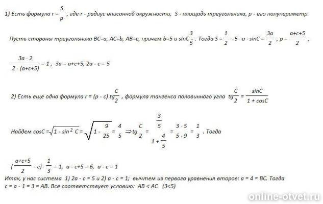
В треугольнике АВС синус угла С равен 3/5, АС = 5, ВС = 4. Найдите радиус вписанной в этот треугольник окружности, если АВ<АС.
- 25.01.2017 20:31
- Геометрия
- remove_red_eye 5364
- thumb_up 18
Ответы и объяснения 1
Знаете ответ? Поделитесь им!
Есть сомнения?
Не нашли подходящего ответа на вопрос или ответ отсутствует? Воспользуйтесь поиском по сайту, чтобы найти все ответы на похожие вопросы в разделе Геометрия.
Трудности с домашними заданиями? Не стесняйтесь попросить о помощи - смело задавайте вопросы!
Геометрия — раздел математики, изучающий пространственные структуры и отношения, а также их обобщения.