Вопрос по физике:
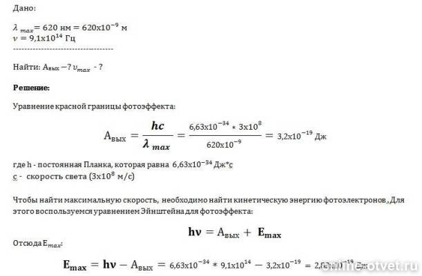
Наибольшая длина волны света, при которой наблюдается фотоэффект для калия, равна = 620 нм. Определите работу выхода (Авых) электронов из калия. Определите максимальную скорость фотоэлектронов (v), вырываемых из калия излучением с частотой = 9,1•1014 Гц.
- 24.08.2018 10:59
- Физика
- remove_red_eye 11859
- thumb_up 76
Ответы и объяснения 1
Знаете ответ? Поделитесь им!
Есть сомнения?
Не нашли подходящего ответа на вопрос или ответ отсутствует? Воспользуйтесь поиском по сайту, чтобы найти все ответы на похожие вопросы в разделе Физика.
Трудности с домашними заданиями? Не стесняйтесь попросить о помощи - смело задавайте вопросы!
Физика — область естествознания: естественная наука о простейших и вместе с тем наиболее общих законах природы, о материи, её структуре и движении.