Вопрос по информатике:
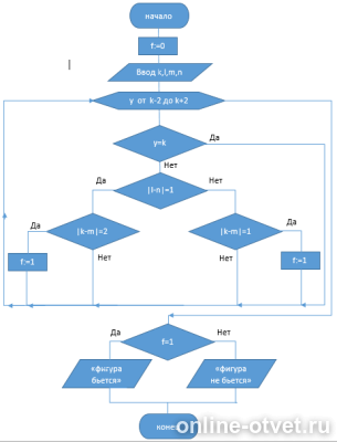
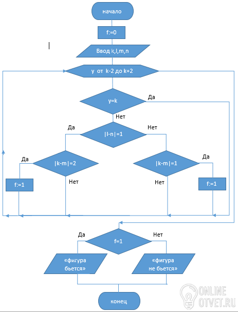
Поле шахматной доски определяется парой натуральных чисел, первое из которых задает номер вертикали, а второе – номер горизонтали. Даны натуральные числа: k, l, m, n. Записать алгоритм определения того, угрожает ли конь, стоящий на поле (k, l), полю (m, n).как составить циклический алгоритм?
- 09.07.2018 10:58
- Информатика
- remove_red_eye 16960
- thumb_up 50
Ответы и объяснения 1
Знаете ответ? Поделитесь им!
Есть сомнения?
Не нашли подходящего ответа на вопрос или ответ отсутствует? Воспользуйтесь поиском по сайту, чтобы найти все ответы на похожие вопросы в разделе Информатика.
Трудности с домашними заданиями? Не стесняйтесь попросить о помощи - смело задавайте вопросы!
Информатика — наука о методах и процессах сбора, хранения, обработки, передачи, анализа и оценки информации с применением компьютерных технологий, обеспечивающих возможность её использования для принятия решений.