Вопрос по геометрии:
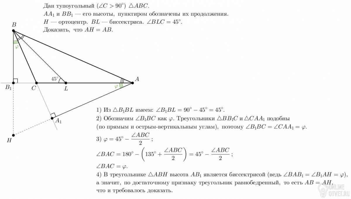
В треугольнике АВС, в котором есть тупой угол С, провели биссектрису ВL. Угол ВLC = 45. Высоты А и В пересекаются в точке Н. Докажите, что АН = АВ
- 09.03.2016 10:24
- Геометрия
- remove_red_eye 4831
- thumb_up 26
Ответы и объяснения 1
Знаете ответ? Поделитесь им!
Есть сомнения?
Не нашли подходящего ответа на вопрос или ответ отсутствует? Воспользуйтесь поиском по сайту, чтобы найти все ответы на похожие вопросы в разделе Геометрия.
Трудности с домашними заданиями? Не стесняйтесь попросить о помощи - смело задавайте вопросы!
Геометрия — раздел математики, изучающий пространственные структуры и отношения, а также их обобщения.