Вопрос по геометрии:
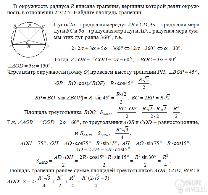
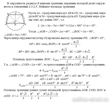
В окружность радиуса R вписана трапеция, вершины которой делят окружность в отношении 2:3:2:5. Найдите площадь трапеции. Отдам баллы решившему самому, и чтобы все было понятно, ставка 30 баллов
- 25.05.2018 07:17
- Геометрия
- remove_red_eye 18490
- thumb_up 47
Ответы и объяснения 2
Знаете ответ? Поделитесь им!
Есть сомнения?
Не нашли подходящего ответа на вопрос или ответ отсутствует? Воспользуйтесь поиском по сайту, чтобы найти все ответы на похожие вопросы в разделе Геометрия.
Трудности с домашними заданиями? Не стесняйтесь попросить о помощи - смело задавайте вопросы!
Геометрия — раздел математики, изучающий пространственные структуры и отношения, а также их обобщения.