- 03.05.2017 01:47
- Физика
- remove_red_eye 16784
- thumb_up 13
Ответы и объяснения 1
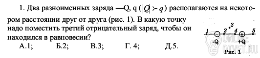
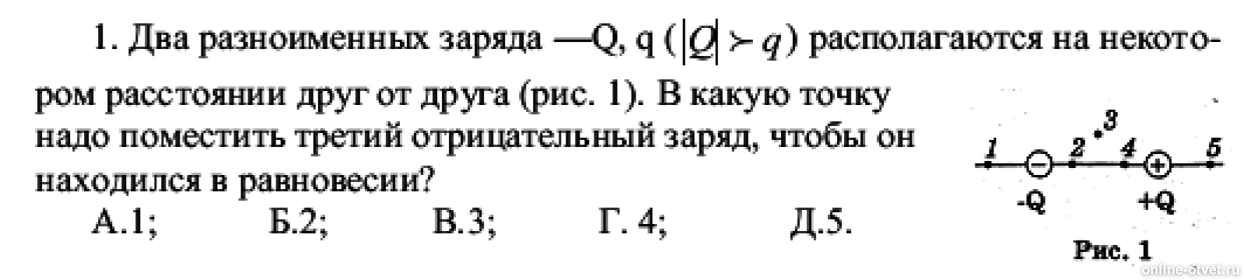
Силы притяжения и отталкивания должны быть равны и направлены в разные стороны. Точка Д-5
- 04.05.2017 12:13
- thumb_up 5
Знаете ответ? Поделитесь им!
Есть сомнения?
Не нашли подходящего ответа на вопрос или ответ отсутствует? Воспользуйтесь поиском по сайту, чтобы найти все ответы на похожие вопросы в разделе Физика.
Трудности с домашними заданиями? Не стесняйтесь попросить о помощи - смело задавайте вопросы!
Физика — область естествознания: естественная наука о простейших и вместе с тем наиболее общих законах природы, о материи, её структуре и движении.