Вопрос по физике:
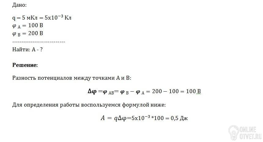
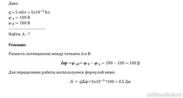
Потенциал в точке А электрического поля равен 100 В,потенциал в точке В равен 200 В.Какую работу совершают силы электрического поля при перемещении заряда 5мКл из точки А в точку В?
- 12.05.2018 15:51
- Физика
- remove_red_eye 5309
- thumb_up 11
Ответы и объяснения 1
Знаете ответ? Поделитесь им!
Есть сомнения?
Не нашли подходящего ответа на вопрос или ответ отсутствует? Воспользуйтесь поиском по сайту, чтобы найти все ответы на похожие вопросы в разделе Физика.
Трудности с домашними заданиями? Не стесняйтесь попросить о помощи - смело задавайте вопросы!
Физика — область естествознания: естественная наука о простейших и вместе с тем наиболее общих законах природы, о материи, её структуре и движении.