Вопрос по физике:
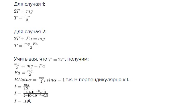
средняя часть металлического стержня массой 40 г, подвешенного горизонтально на двух проводах, находится в однородном магнитном поле с индукцией 40 мТл. Ширина области поля равна 50 см, линии магнитной индукции горизонтальны и перпендикулярны стержню. Замыкая ключ, через стержень пропускают электрический ток. Какова сила тока, если после замыкания ключа сила натяжения проводов уменьшилась в 2 раза? Считайте g=10 м/c^2
- 15.12.2017 21:21
- Физика
- remove_red_eye 6247
- thumb_up 38
Ответы и объяснения 2
F = JBlsinA
F = ma, a = g, значит F = mg
mg = JBlsinA
sinA = 1
mg = JBl
J = mg/Bl
но я вот не знаю куда тут воткнуть натяжение проводов
- 16.12.2017 13:39
- thumb_up 3
Знаете ответ? Поделитесь им!
Есть сомнения?
Не нашли подходящего ответа на вопрос или ответ отсутствует? Воспользуйтесь поиском по сайту, чтобы найти все ответы на похожие вопросы в разделе Физика.
Трудности с домашними заданиями? Не стесняйтесь попросить о помощи - смело задавайте вопросы!
Физика — область естествознания: естественная наука о простейших и вместе с тем наиболее общих законах природы, о материи, её структуре и движении.
