- 06.03.2018 07:14
- Алгебра
- remove_red_eye 15670
- thumb_up 33
Ответы и объяснения 2
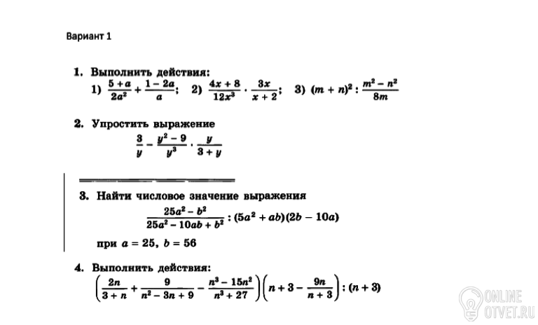
1
1)(5+a)/2a²+(1-2a)/a=(5+a+2a-4a²)/2a²=(5+3a-4a²)/2a²
2)2(x+2)/12x²*3x/(x+2)=1/x
3)(m+n)²*8m/(m-n)(m+n)=8m(m+n)/(m-n)
2
1)(y-3)(y+3)/y³*y/(3+y)=(y-3)/y²
2)3/y-(y-3)/y²=(3y-y+3)/y²=(2y+3)/y²
3
(5a+b)(5a-b)/(5a-b)²*2(b-5a)/[a(5a+b)]=-2/a
a=25,b=56
-2/25=-0,08
4
1)2n/(3+n)+9/(n²-3n+9)-(n³-15n²)/(n+3)(n²-3n+9)=
=(2n³-6n²+18n+27+9n-n³+15n²)/[(n+3)(n²-3n+9)]=
=(n+3)³/[(n+3)(n²-3n+9)]=(n+3)²/(n²-3n+9)
2)n+3-9n/(n+3)=(n²+6n+9-9n)/(n+3)=(n²-3n+9)/(n+3)
3)(n+3)²/(n²-3n+9)*(n²-3n+9)/(n+3)*1/(n+3)=1
- 08.03.2018 15:53
- thumb_up 15
Знаете ответ? Поделитесь им!
Есть сомнения?
Не нашли подходящего ответа на вопрос или ответ отсутствует? Воспользуйтесь поиском по сайту, чтобы найти все ответы на похожие вопросы в разделе Алгебра.
Трудности с домашними заданиями? Не стесняйтесь попросить о помощи - смело задавайте вопросы!
Алгебра — раздел математики, который можно нестрого охарактеризовать как обобщение и расширение арифметики.

