Вопрос по информатике:
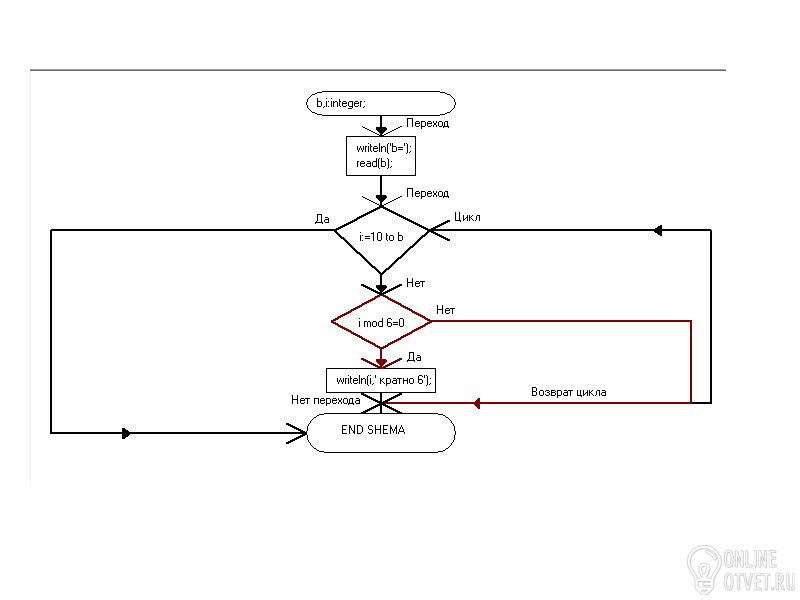
Напишите блок-схему, выводящую на экран все двузначные числа кратные 6 из отрезка [10, В]. В задается с клавиатуры.
- 27.09.2018 11:57
- Информатика
- remove_red_eye 7454
- thumb_up 32
Ответы и объяснения 1
Знаете ответ? Поделитесь им!
Есть сомнения?
Не нашли подходящего ответа на вопрос или ответ отсутствует? Воспользуйтесь поиском по сайту, чтобы найти все ответы на похожие вопросы в разделе Информатика.
Трудности с домашними заданиями? Не стесняйтесь попросить о помощи - смело задавайте вопросы!
Информатика — наука о методах и процессах сбора, хранения, обработки, передачи, анализа и оценки информации с применением компьютерных технологий, обеспечивающих возможность её использования для принятия решений.