Вопрос по информатике:
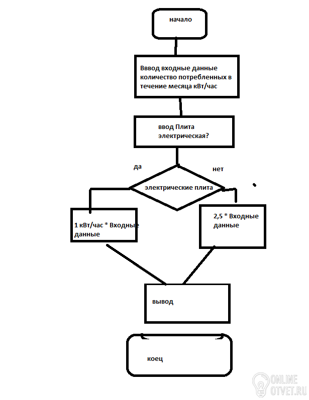
Помогите пожалуйста! Составить блок-схему алгоритма решения задачи, условие которой выбирается из списка в соответствии с номером варианта. Оплата за пользование электроэнергией производится по разным тарифам в зависимости от того, установлены ли в доме электрические или газовые плиты. В первом случае (электрические плиты) стоимость 1 кВт/час составляет 2 руб., во втором – 2.5 руб. Составить программу расчета суммы оплаты за пользование электроэнергией за месяц, если известен расход электроэнергии (количество потребленных в течение месяца кВт/час)
- 17.10.2015 19:37
- Информатика
- remove_red_eye 3497
- thumb_up 13
Ответы и объяснения 1
Знаете ответ? Поделитесь им!
Есть сомнения?
Не нашли подходящего ответа на вопрос или ответ отсутствует? Воспользуйтесь поиском по сайту, чтобы найти все ответы на похожие вопросы в разделе Информатика.
Трудности с домашними заданиями? Не стесняйтесь попросить о помощи - смело задавайте вопросы!
Информатика — наука о методах и процессах сбора, хранения, обработки, передачи, анализа и оценки информации с применением компьютерных технологий, обеспечивающих возможность её использования для принятия решений.